Index of /sld/Home/FromVMS/vxddoc
Parent Directory
_vti_cnf/
rec1h_flow.eps
rec1h_flow.gif
rec1h_flow.html
rec1h_flow.map
reccl_flow.eps
reccl_flow.gif
reccl_flow.html
reccl_flow.map
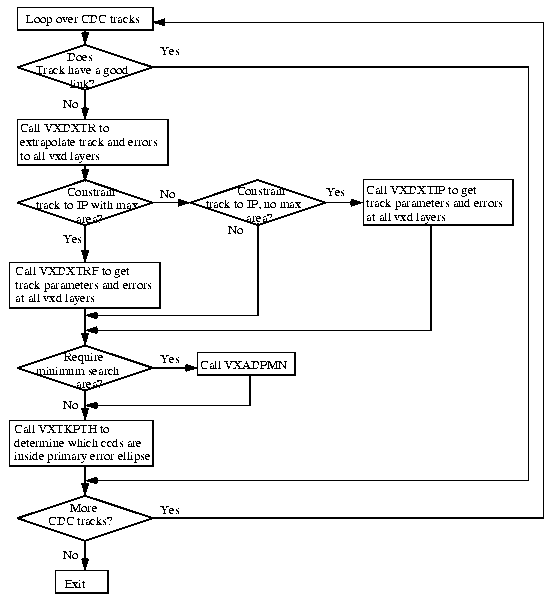
recex_flow.eps
recex_flow.gif
recex_flow.html
recex_flow.map
reclk_flow.eps
reclk_flow.gif
reclk_flow.html
reclk_flow.map
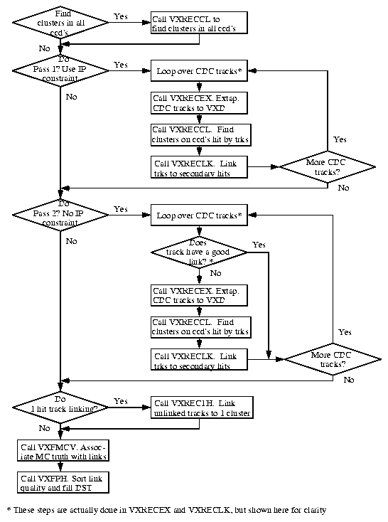
recon_flow.eps
recon_flow.gif
recon_flow.html
recon_flow.map
template_recon.eps
template_recon.gif
template_recon.html
tracking_plan.eps
tracking_plan.gif
tracking_plan.html
tracking_plan.map
tryagain.html
vtx_template.html
vtxaeb_flow.eps
vtxaeb_flow.gif
vtxaeb_flow.html
vtxaeb_flow.map
vtxdoc.html
vxdpat_flow.eps
vxdpat_flow.gif
vxdpat_flow.html
vxdpat_flow.map